时间:2026-03-17 01:00作者:
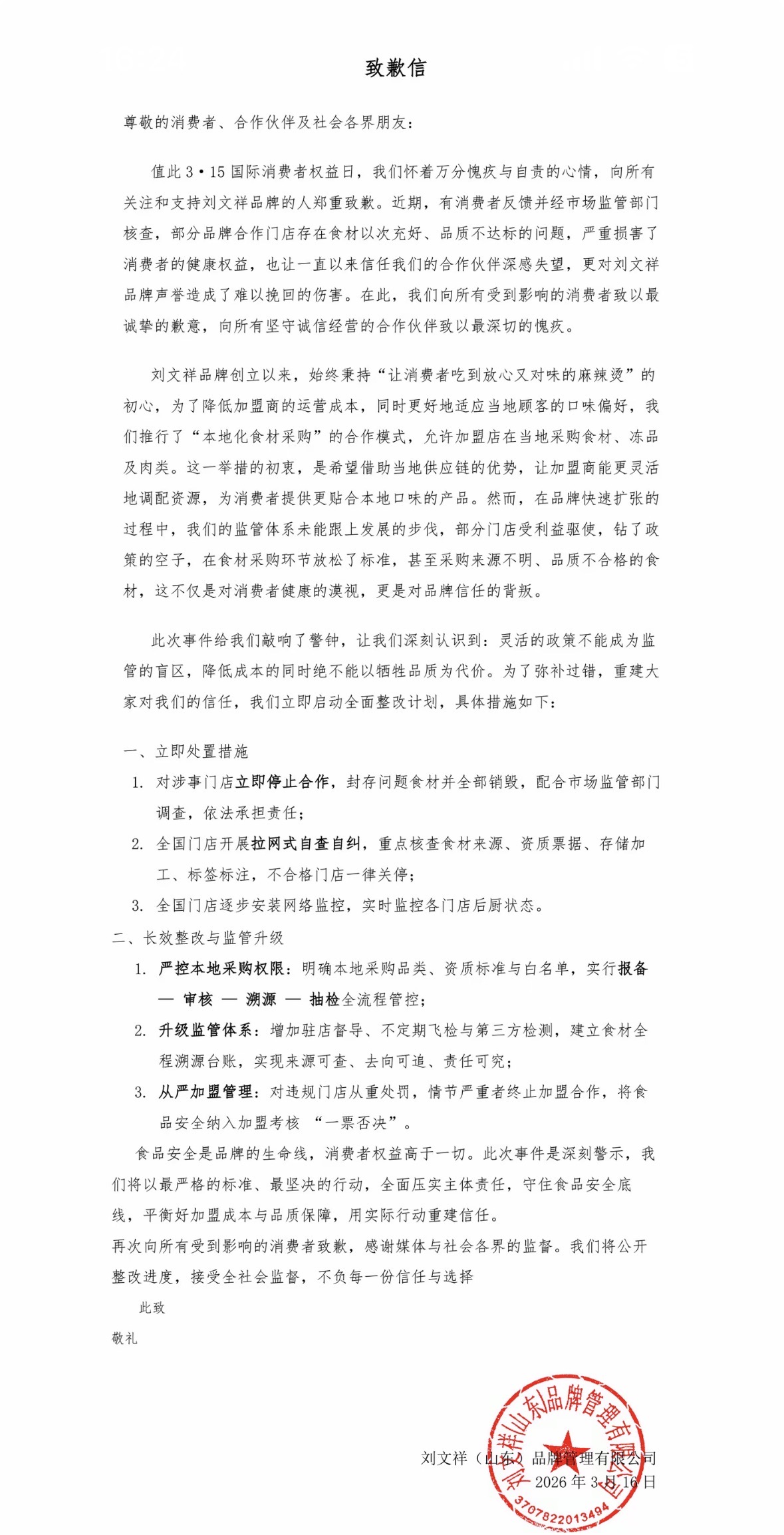
每经AI快讯,3月16日,针对多地“刘文祥麻辣烫”门店存在食材以次充好、品质不达标问题,刘文祥(山东)品牌管理有限公司发布致歉信,宣布立即启动全面整改计划,对涉事门店立即停止合作,封存问题食材并全部销毁,配合市场监管部门调查,依法承担责任;全国门店开展拉网式自查自纠,重点核查食材来源、资质票据、存储加工、标签标注,不合格门店一律关停;全国门店逐步安装网络监控,实时监控各门店后厨状态。
长沙警方通报“有人在火锅店门口实施不雅行为”:涉案人员已被采
刘文祥发布致歉信:对涉事门店立即停止合作,全国门店开展拉网式
香港西贡一码头惊现老年女性浮尸!警方称其坠海原因仍在调查
独一无二的生日祝福语(生日快乐的祝福语简短)
浪淘沙白居易诗句逐句译文(浪淘沙白居易的诗意)
登高望远的励志诗句(登上山顶的人生感悟诗句)
关于亲情的短篇文章(亲情类文章摘抄)